为更好地提供政府信息公开服务,便于公民、法人或者其他组织依法获取元谋县人民政府和元谋县人民政府办公室的政府信息,根据《中华人民共和国政府信息公开条例》(国务院令第492号公布,国务院令第711号修订,以下简称《条例》)规定,结合元谋县实际,编制本指南。
一、政府信息主动公开和依申请公开工作机构
机构名称:元谋县人民政府办公室
办公地址:云南省楚雄州元谋县元马镇龙川街65号
办公时间:8:00—11:30,14:30—17:30(周一至周五,节假日除外)
联系电话:0878-3990607
传真号码:0878-8211643
电子邮箱:ynyuanmou@163.com
二、主动公开
(一)公开范围
1、县政府领导简介,县政府办公室的机构职能、领导简介和机构设置。
2、县政府规章、规范性文件、政府文件。
3、县政府工作报告。
4、国民经济和社会发展规划、专项规划及区域规划。
5、财政预算、决算信息。
6、《条例》和国家有关规定应该主动公开的其他政府信息。
(二)公开形式
1.通过元谋县人民政府网站(网址:http://www.yncxym.gov.cn)和元谋县人民政府网微信公众号公开。
2.元谋县政务服务中心查阅
地址:元谋县元马镇发祥北路延长线108国道以东现代种业科技园5号楼;
办公时间:8:00—11:30,14:30—17:30(周一至周五,节假日除外)
联系电话:0878-8316775。
3.元谋县档案馆查阅
地址:元谋县元马镇发祥北路延长线108国道以东现代种业科技园旁。
办公时间:8:00—11:30,14:30—17:30(周一至周五,节假日除外)
联系电话:0878-8323000。
4.通过新闻发布会、广播、电视、报刊、公示栏等公开。
(三)公开时限
属于主动公开范围的政府信息,在该政府信息形成或者变更之日起20个工作日内公开。法律、法规对政府信息公开的期限另有规定的,从其规定。
三、依申请公开
公民、法人或者其他组织(以下简称申请人)可申请元谋县人民政府或元谋县人民政府办公室主动公开以外的政府信息。本机关在公开政府信息前,将依照《中华人民共和国保守国家秘密法》以及其他法律、法规和国家有关规定对拟公开的政府信息进行审查。
(一)申请方式
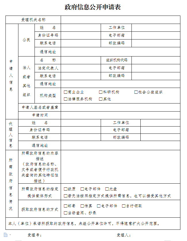
申请人填写《元谋县人民政府办公室信息公开申请表》(以下简称申请表),申请人对所需信息的描述需详细、准确,尽量采取便于本机关查询的名称、文号或者其他特征性描述。申请表可以到元谋县人民政府办公室领取,也可以在元谋县人民政府网站下载,申请表复印有效。
申请人可以通过以下方式提出申请:
1.当面申请。申请人可以到元谋县人民政府办公室现场提出申请。
2.信函申请。申请人通过信函方式提出申请的,收信人名称请注明“元谋县人民政府办公室”,信封左下角注明“政府信息公开申请”字样。通信地址:云南省楚雄州元谋县元马镇龙川街65号;邮政编码:651300。
3.传真申请。请在传真件首页左上角注明“政府信息公开申请”字样,传真至受理机构;传真号码:0878-8211643。
4.网页申请。申请人可通过云南省政府信息依申请公开系统(网址:http://ysqgk.yn.gov.cn/YSQGK/ShenQingZZ/ShenQingRLX?bmid=17f63448-92f3-4428-8da0-7fbf9578692d)提交申请。
5.邮箱申请。申请人可通过向电子邮箱ynyuanmou@163.com发送邮件提出申请。政府信息公开申请表可在附件1下载。
(二)答复时限
本机关收到政府信息公开申请,能够当场答复的,应该当场予以答复;不能当场答复的,应该自收到申请之日起20个工作日内予以答复;如需延长答复期限的,应该经本机关政府信息公开工作机构负责人同意,并书面告知申请人,延长答复的期限最长不得超过20个工作日。
依申请公开的政府信息公开会损害第三方合法权益的,行政机关应该书面征求第三方的意见,行政机关征求第三方和其他机关意见所需时间不计算在答复期限内。
因不可抗力或者其他法定事由,本机关不能在规定期限内答复申请人或者向申请人提供政府信息的,期限中止。中止时间不计算在前款规定期限内,障碍消除后期限恢复计算。期限的中止和恢复,本机关将向申请人书面说明情况。
(三)答复办理
1.属于已经主动公开的,告知申请人获取该政府信息的方式和途径;
2.属于可以公开的,向申请人提供该政府信息,或者告知申请人获取该政府信息的方式、途径和时间;
3.属于不予公开范围的,告知申请人并说明理由;
4.经检索没有所申请公开信息的,告知申请人该政府信息不存在;
5.申请的政府信息不属于本行政机关负责公开的,告知申请人并说明理由;如能确定负责公开该政府信息的行政机关的,告知申请人该行政机关的名称、联系方式;
6.行政机关已就申请人提出的政府信息公开申请作出答复、申请人重复申请公开相同政府信息的,告知申请人不予重复处理;
7.申请公开信息属于工商、不动产登记资料等信息,有关法律、行政法规对信息的获取有特别规定的,告知申请人依照有关法律、行政法规的规定办理。
(四)申请注意事项
1.申请人委托代理人提出政府信息公开申请的,应该提供委托代理证明材料。
2.政府信息公开申请内容不明确的,行政机关应当给予指导和释明,并自收到申请之日起7个工作日内一次性告知申请人作出补正,说明需要补正的事项和合理的补正期限。答复期限自行政机关收到补正的申请之日起计算。申请人无正当理由逾期不补正的,视为放弃申请,行政机关不再处理该政府信息公开申请。
3.申请人以政府信息公开申请的形式进行信访、投诉、举报等活动,本机关将告知申请人不作为政府信息公开申请处理并告知通过相应渠道提出。
4.申请人提出的申请内容为要求提供政府公报、报刊、书籍等公开出版物的,本机关将告知获取的途径。
5.本机关依申请提供政府信息,不收取费用。但是,申请人申请公开政府信息的数量、频次明显超过合理范围的,本机关可以收取信息处理费,收费标准按照《国务院办公厅关于印发〈政府信息公开信息处理费管理办法〉的通知》(国办函〔2020〕109号)执行。
四、监督保障
公民、法人或者其他组织认为本机关在政府信息公开工作中的具体行政行为侵犯其合法权益的,可以向上一级行政机关或者政府信息公开工作主管部门投诉、举报,也可以依法申请行政复议或者提起行政诉讼。
监督机构:楚雄州人民政府办公室,监督电话:0878-3990161。
本指南将适时更新。
附件:1.政府信息公开申请表
2.政府信息依申请公开工作流程图


滇公网安备 53232802532351号