为满足广大人民群众就诊需求,减轻医疗费用负担,让广大人民群众在家门口就能享受到省内外专家的诊疗服务和健康指导,元谋县第一人民医院邀请到了省内“银龄医师”知名专家到我院坐诊,为广大患者提供优质、高效、便捷的诊疗服务,现将出诊的具体事项通知如下:
一、出诊时间
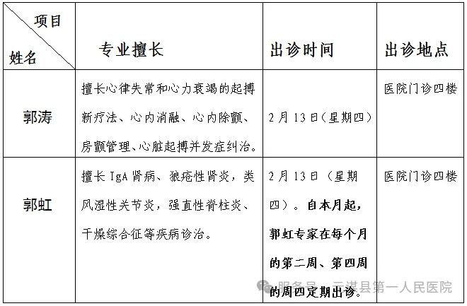
2025年2月13日(星期四)08:00-11:30,14:30-17:30。自本月起,“银龄医师”郭虹将在固定时间出诊(国家法定节假日除外),出诊时间及出诊地点详见“银龄医师”专家出诊信息表。
二、出诊地点
元谋县第一人民医院门诊楼四楼“银龄名医”诊疗区。
三、挂号方式
挂号可以选择网上预约挂号或现场挂号两种方式进行。
1.网上预约挂号。可在专家出诊前的第三天开始预约挂号,登录“元谋县第一人民医院”微信公众号,即可进行网上预约挂号。
2.现场挂号。就诊当天到元谋县第一人民医院门诊一楼大厅收费室现场挂号。
四、“银龄医师”专家出诊信息表

元谋县第一人民医院
2025年2月10日
 
