广大市民朋友:为深入贯彻党的二十大精神,坚持以人民为中心,按照学习贯彻习近平新时代中国特色社会主义思想主题教育有关要求,为群众在家门口看病就医创造便利条件,不断满足人民群众日益增长的美好生活需要,我县定于2023年9月20日,将在元谋县文化小广场举行“服务百姓健康行动”全国大型义诊活动。此次活动由元谋县卫生健康局主办,元谋县紧密型医共体总医院承办。届时,将有群众需求较大专科的省、州、县医疗专家现场开展疾病的咨询、初步筛查、诊断,普及医学常识及健康知识。欢迎大家前来咨询问诊。
一、义诊时间及地点2023年9月20日(星期三)上午08:30—11:30,义诊地点在原文化小广场(元谋县总工会门前)。
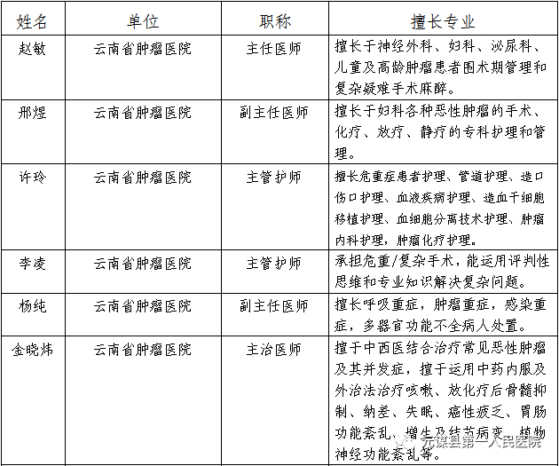
二、参加现场义诊单位及部分专家


各位市民可持以往病历、X光片、检查化验结果等资料前来咨询。前来义诊时请注意安全,遵守现场秩序,有序咨询就诊,先到先诊。为了您和他人的健康,欢迎市民朋友前来义诊!