全镇广大群众:
为全面掌握辖区居民健康状况,实现对老年人、儿童、孕产妇、慢性病患者等重点人群的精准健康管理,显著降低重点慢性病住院率、死亡率,切实改善居民健康状况,提高居民健康意识,推动人均期望寿命提高,我镇将从7月21日至8月19日开展全民健康体检,现将相关事宜安排如下:
一、体检对象
我镇辖区常住半年以上的所有居民,含县、乡各机关企事业单位工作人员。
二、体检项目(所列体检项目均免费)
6—18岁在校人群:免费开展血型和脊柱侧弯项目筛查,关注青少年生长发育健康。
18—39岁人群:免费进行身高、体重、腰围、血压、心率、血型、骨科检查、握力、血糖检测、心电图、慢性病及危险因素调查;为35—39岁女性提供“两癌”筛查;同时提供家庭医生签约服务、居民健康档案建立和开放服务。
40—59岁人群:除上述项目外,增加血脂(甘油三酯、总胆固醇)、肾功能(血肌酐、尿酸)检测,肿瘤危险因素筛查,全面评估健康风险。
60—64岁人群:在40—59岁人群体检项目基础上,增加甲状腺B超、腹部B超检查,更精准排查疾病隐患。
65岁以上人群:免费开展基本公共卫生服务老年人项目(血型、血常规、尿常规、肝功能、肾功能、空腹血糖、心电图、腹部B超)、肿瘤危险因素筛查、老年人骨质疏松症筛查、慢阻肺筛查项目(肺功能检测);提供中医药健康服务,包括体质辨识、穴位按摩、生活起居及饮食指导、中医健康养生指导;并进行家庭医生签约服务、居民健康档案建立和开放服务。
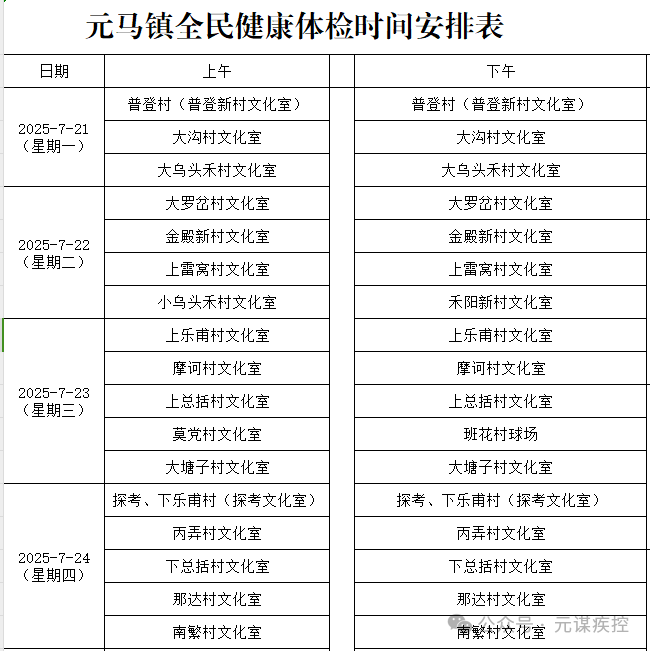
三、体检时间和地点
集中体检时间为2025年7月21日—8月19日,按照就近方便群众的原则和各村(居)民小组人口数在村内设置健康体检筛查点半天或一天,具体安排见附表。错过集中体检将另行通知时间自行前往元马镇卫生院补检。(备注:1.周六周天正常休息,不开展体检工作;2.每天上午8点开始体检,若一整天在同一个村子,中午不休息,正常开展体检工作;若上午一个村,下午一个村,体检时间为上午8点至12点,下午2点半至6点)
四、体检注意事项
1.需携带本人身份证或社会保障卡进行登记筛查,确保信息准确;
2.筛查前两天保持清淡饮食,避免剧烈运动,保证充足睡眠;
3.筛查当天早上需空腹;
4.本次体检时间紧任务重,请大家统筹好个人生产生活按照日程安排全面参加集中体检。
附件:《元马镇全民健康体检时间安排表》





