为加强退役军人和其他优抚对象优待工作,不断提升服务保障能力,推动全县双拥工作走深走实。根据《中华人民共和国退役军人保障法》等有关规定,现就元谋县退役军人和其他优抚对象免费乘坐公共交通工具有关事项公告如下:
一、免费人员范围
全国范围内持有“中华人民共和国退役军人优待证”“中华人民共和国烈士、因公牺牲军人、病故军人遗属优待证”(以下统称“优待证”)的人员。
二、适用范围及方式
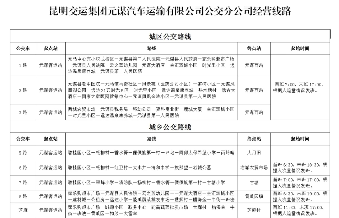
持证人凭优待证,在元谋县域范围内免费乘坐城区公交车(1路、2路、3路),城乡公交车(5路、6路、7路、8路、芝麻、物茂、苴林、华竹、机场/那控、莫党、瓦渣箐、凉山、波享、马头山、中兴、中兴黄)。新增常规线路参照执行。优待对象乘坐公交车时,实行凭“优待证”免费乘坐,规范管理。
三、实施时间
自2025年1月11日起实施。
四、注意事项
1.“优待证”仅限本人使用,不得转借他人。对使用伪造、变造的优待证免费乘坐公共交通工具的,依据相关法律法规处理。
2.“优待证”持有人乘坐公共交通工具时,应主动出示证件,配合做好相关核验工作,文明有序乘车。
3.未携带“优待证”不享受免费乘车,应按所乘线路票价购票。


特此公告
元谋县退役军人事务局
元谋县交通运输局
昆明交运集团元谋汽车运输有限公司
2025年1月10日